搜索
服务热线
0731-85516411
首页
关于我们
集团概况
企业文化
分支机构
荣誉资质
发展历程
业务领域
工程勘察设计
智慧水利
工程施工总承包
测绘服务
土地规划
CNAS计量校准
新闻资讯
公司新闻
行业资讯
投资者关系
公告披露
招贤纳士
联系我们
首页
>
新闻资讯
公司新闻
行业资讯
公告披露
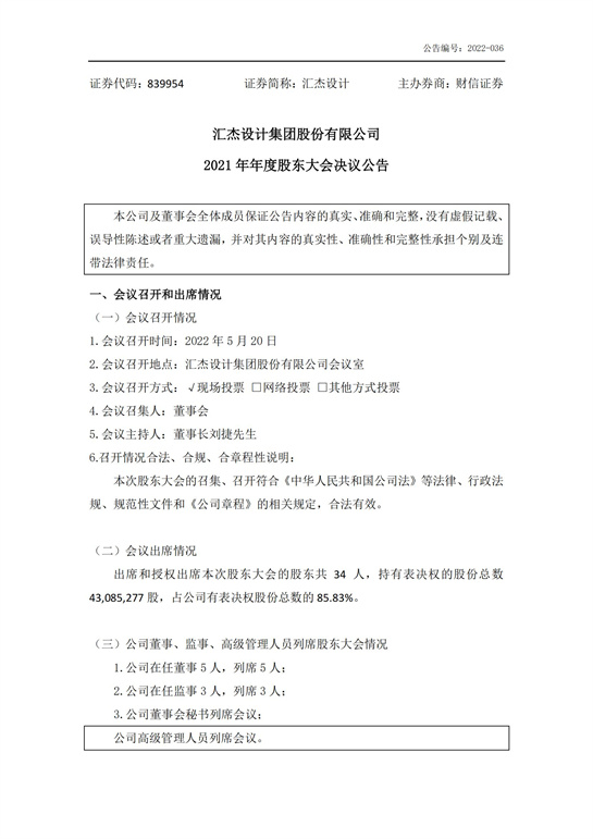
2021年年度股东大会决议公告
发布时间:2022-05-20
上一个:股票解除限售公告
下一个:关于公司进入创新层的提示性公告
0731-85516411
2804809897